搜索
  • 首页
  • 时政要闻
  • 网信资讯
  • 工作动态
  • 通知公告
  • 网络传播
  • 网络治理
  • 信息化
  • 网络安全
  • 互联网党建
  • 网络文化
  • 政策法规
  • 首页

  • 时政要闻

  • 网信资讯

  • 工作动态

  • 通知公告

  • 网络传播

  • 网络治理

  • 信息化

  • 网络安全

  • 互联网党建

  • 网络文化

  • 政策法规

当前位置: 首页 > 部门预算及“三公”经费预决算信息

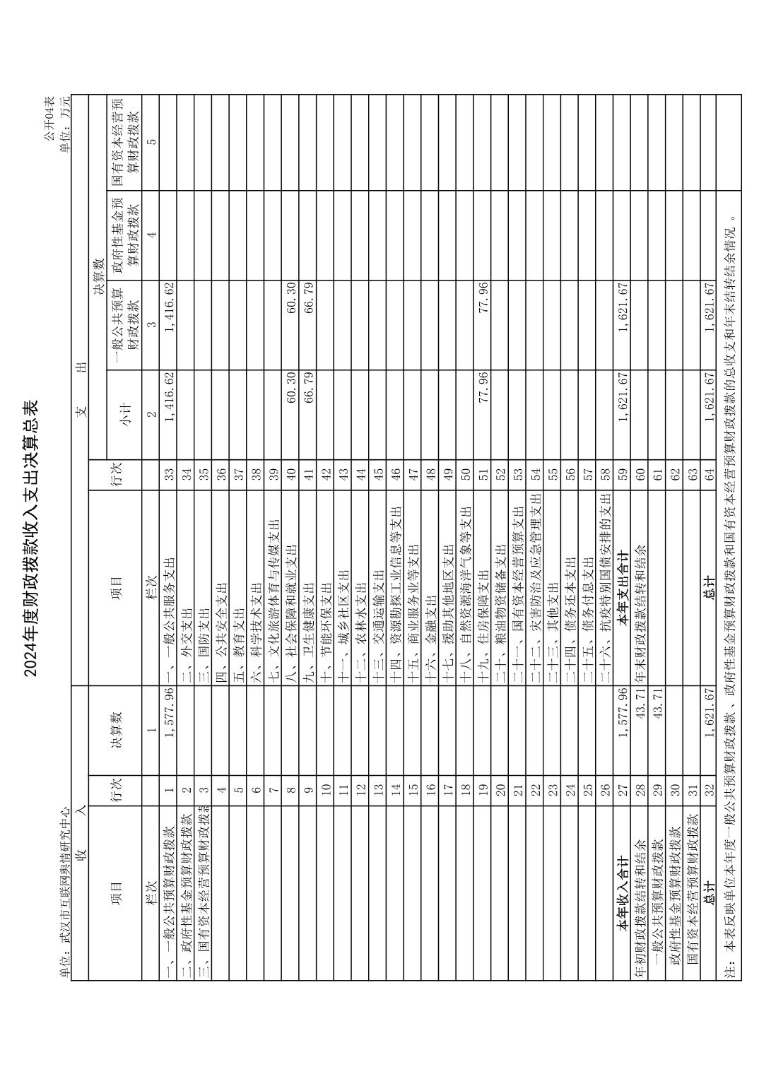
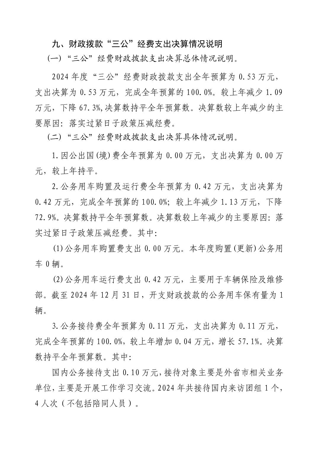
2024 年度武汉市互联网舆情研究中心单位决算公开

2025-09-29 16:46
来源:市委网信办


【打印此页】 【关闭窗口】
  • 上一篇:中共武汉市委网络安全和信息化委员会办公室(武汉市互联网信息办公室)2026年部门预算
  • 下一篇:2024 年度中共武汉市委网络安全和信息化委员会办公室(武汉市互联网信息办公室)部门决算公开
  • 中央网信办
  • 省委网信办
  • 武汉市政府网站
  • 武汉市互联网行业网上党群服务中心

中共武汉市委网络安全和信息化委员会办公室

地址:湖北省武汉市江汉区常青路58号

鄂ICP备15010198号-1

武汉市互联网信息办公室

技术支持:众创网(武汉)科技有限公司

统计分析:日均浏览量:0  总浏览量:0  昨日浏览量:0

您所访问的页面将跳转到第三方网站,确定要继续吗?

放弃 继续访问