湖北省互联网信息办公室开通数据出境安全评估申报通道
为规范、有序开展数据出境安全评估申报工作,根据国家互联网信息办公室发布的《数据出境安全评估办法》和《数据出境安全评估申报指南(第一版)》,湖北省互联网信息办公室正式开通数据出境安全评估申报通道,接收本省数据处理者提交的申报材料。
一、适用范围
本省数据处理者向境外提供数据,有下列情形之一的,应当通过湖北省互联网信息办公室向国家互联网信息办公室申报数据出境安全评估:
(一)数据处理者向境外提供重要数据;
(二)关键信息基础设施运营者和处理100万人以上个人信息的数据处理者向境外提供个人信息;
(三)自上年1月1日起累计向境外提供10万人个人信息或者1万人敏感个人信息的数据处理者向境外提供个人信息;
(四)国家网信办规定的其他需要申报数据出境安全评估的情形。
以下情形属于数据出境行为:
(一)数据处理者将在境内运营中收集和产生的数据传输、存储至境外;
(二)数据处理者收集和产生的数据存储在境内,境外的机构、组织或者个人可以查询、调取、下载、导出;
(三)国家网信办规定的其他数据出境行为。
二、申报方式及流程
申报数据出境安全评估的方式为送达书面申报材料并附带材料电子版。
湖北省互联网信息办公室负责查验申报材料完备性,通过完备性查验的,将申报材料上报国家网信办;未通过完备性查验的,退回申报。国家网信办收到省级网信办上报的申报材料后,确定是否受理并书面通知数据处理者。
数据处理者如被告知需补充或者更正申报材料,应当及时按照要求补充或者更正材料。无正当理由不补充或者更正申报材料的,安全评估将会终止。情况复杂的,数据处理者将被告知评估预计延长的时间。
评估完成后,数据处理者将收到评估结果通知书。对评估结果无异议的,数据处理者须按照数据出境安全管理相关法律法规和评估结果通知书的有关要求,规范相关数据出境活动;对评估结果有异议的,数据处理者可以在收到评估结果通知书15个工作日内向国家网信办申请复评,复评结果为最终结论。
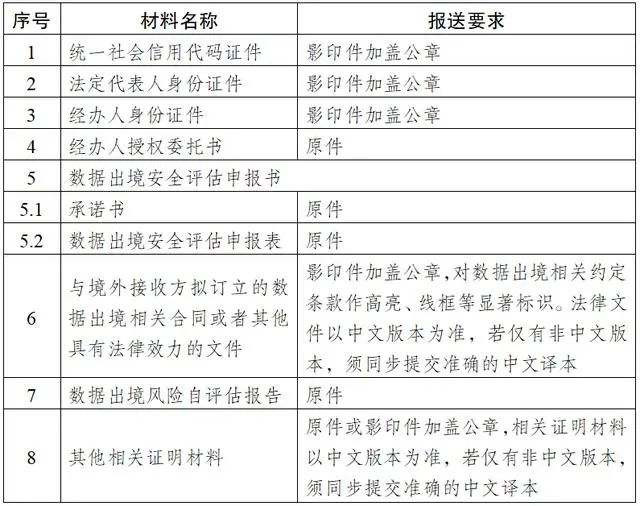
三、申报材料清单

详见《数据出境安全评估申报指南(第一版)》
四、注意事项
咨询时间:工作日上午09:00—11:30,下午14:00—17:00。
咨询电话:027—87796799、027—87231397,来电请明确告知申报主体基本信息。
送达方式:书面申报材料通过中国邮政EMS邮寄或专人送达至湖北省互联网信息办公室(地址:湖北省武汉市武昌区水果湖路268号省委大院,邮编:430071),电子版发至邮箱hbwxywzx@cert.org.cn。














