第一批湖北省数字经济示范城市和标杆园区名单公布!
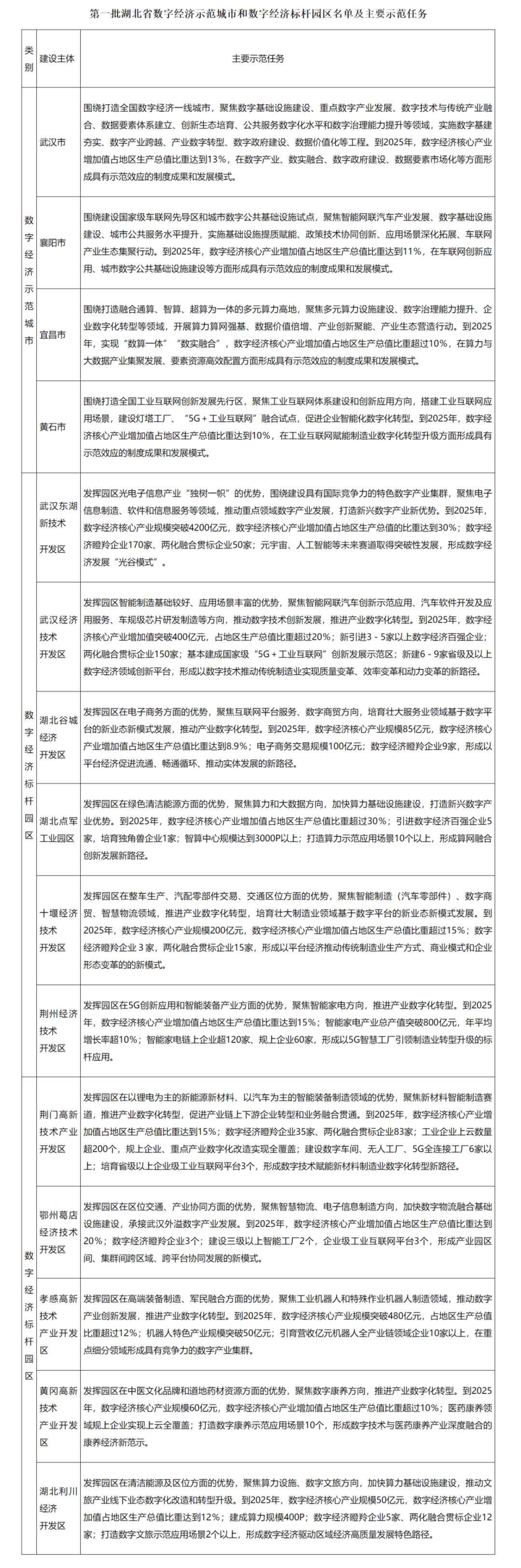
9月12日,省发改委、省经信厅发布《关于印发第一批湖北省数字经济示范城市和标杆园区名单的通知》,确定武汉、襄阳等4个城市为湖北省数字经济示范城市,武汉东湖新技术开发区、武汉经济技术开发区等11个开发区为湖北省数字经济标杆园区。

省发改委 省经信厅关于印发第一批湖北省数字经济示范城市和标杆园区名单的通知
鄂发改创新〔2023〕287号
武汉市、襄阳市、宜昌市、黄石市、十堰市、荆州市、荆门市、鄂州市、孝感市、黄冈市、恩施州发改委、经信局:
为贯彻落实省第十二次党代会关于加快推进数字强省建设,打造全国数字经济高地的决策部署,按照《湖北省数字经济发展“十四五”规划》《湖北数字经济强省三年行动计划(2022—2024年)》及《湖北省数字经济示范城市(园区)建设工作方案》要求,经推荐申报、组织创建、专家评审、网上公示等环节,并报请省政府同意,确定武汉、襄阳等4个城市为湖北省数字经济示范城市,武汉东湖新技术开发区、武汉经济技术开发区等11个开发区为湖北省数字经济标杆园区。示范城市和标杆园区建设要以习近平新时代中国特色社会主义思想为指导,准确把握发展数字经济对构建新发展格局、建设现代化经济体系、构筑竞争新优势的重大意义,充分发挥示范标杆引领作用,以推动数字技术与实体经济深度融合为主线,以数据要素价值转化为核心,以数字技术创新应用为牵引,以解决数字经济发展的关键问题为导向,积极探索数字经济发展路径和模式,提炼总结相关经验成果,为全省数字经济高质量发展提供可复制、可借鉴、可推广的实践经验。
各相关市(州)发改、经信部门要做好示范城市和标杆园区建设的组织实施和指导督促,按照报批建设方案明确的建设目标、示范任务,加快推进各项工作落细落实,及时总结报送工作进展、典型案例、制度成果。省发改委、省经信厅将加强统筹指导和政策支持,定期评估示范成效,适时推广经验做法,形成以点带面的良好局面。
附件:第一批湖北省数字经济示范城市和数字经济标杆园区名单及主要示范任务
湖北省发展和改革委员会
湖北省经济和信息化厅
2023年9月12日
附件

(点击查看大图)














